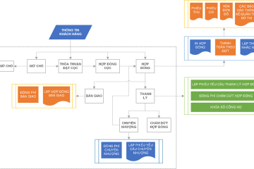
Quy trình phản hồi ý kiến của khách hàng
TVC Complain System là hệ thống phần mềm giải quyết các phản hồi/ khiếu nại của khách hàng, đóng vai trò như một trung tâm tiếp nhận, ghi nhận và phản hồi các ý kiến của khách hàng. Phần mềm cho phép tương tác giữa khách hàng và nhà cung cấp dịch vụ thông qua hình thức trực tuyến.
Một số lợi ích khi sử dụng TVC Complain System:
- Quản lý quy trình xử lý khiếu nại một cách hiệu quả và tiết kiệm chi phí.
- Giúp giảm thời gian kiểm tra và giảm nguy cơ thu hồi sản phẩm.
- Bảo vệ uy tín thương hiệu và tăng sự hài lòng của khách hàng bằng cách đảm bảo rằng các phản hồi/ khiếu nại được giải quyết kịp thời.
- Giúp cải thiện chất lượng dịch vụ, làm tăng sự hài lòng của khách hàng.
- Có thể truy cập và thao tác dễ dàng trên TVC Complain System bằng Web Browser hay thiết bị di động Smartphone.

(Nguồn: Tavico Digital JSC)
Dịch vụ khác
Quy trình là gì? Mục đích của quy trình để làm gì? Các doanh nghiệp có nên sử dụng quy trình để quản lý công việc của họ hiệu quả hơn? Bài viết này sẽ mô tả tổng quan về quy trình cũng như giải đáp những câu hỏi ...
Quy trình triển khai chuyên nghiệp (PQIS) của Tavico đang áp dụng hiện nay khi tiến hành triển khai dự án cho khách hàng.
Workflow có nghĩa là luồng làm việc, là một mô hình có khả năng lặp lại được và có độ tin cậy cao. Workflow hoạt động dựa trên các tài nguyên được tổ chức một cách có hệ thống, được định nghĩa sẵn các vai trò,...
Phân hệ kế toán tài chính là nơi ghi nhận các nghiệp vụ kế toán phát sinh hằng ngày, các bút toán phân bổ, bút toán định kỳ, kết chuyển và các bút toán điều chỉnh. Ngoài ra, phân hệ kế toán cũng đóng vai trò là trung tâm...
Phân hệ tài sản cố định quản lý đầy đủ và chi tiết của tất cả các tài sản trong doanh nghiệp. Ghi nhận và theo dõi toàn bộ các quá trình của tài sản từ lúc mua mới, bàn giao sử dụng cho đến khi tính khấu hao, thanh...
Phân hệ kho ra đời nhằm mục đích đáp ứng nhu cầu quản lý kho của doanh nghiệp bao gồm từ việc xây dựng bộ mã hàng hóa, vật tư đến việc quản lý những lưu chuyển phát sinh, hệ thống kho, quản lý số liệu tồn kho.
Phần mềm quản lý công việc TVC Task Manager là một giải pháp hiệu quả hỗ trợ tối ưu cho người dùng trong việc lên kế hoạch, tổ chức và thực hiện từng nhiệm vụ để đạt hiệu suất cao trong công việc. Thông qua công cụ...
Dưới đây là một số quy trình xử lý nghiệp vụ thường gặp ở các doanh nghiệp/ công ty trong các lĩnh vực như bất động sản, kế toán tài chính. Tùy thuộc vào các nhu cầu và đặc thù riêng của mỗi doanh nghiệp/ công ty, Tavico...

Tiếng Việt
English
日本語
Tavico Tổ Chức Đào Tạo Phần Mềm TVC ERP Cho Dự Án Phát Triển PVEP Khánh Mỹ
TOP 10 Lý Do Doanh Nghiệp Nên Sử Dụng Module Quản Lý Nhân Sự TVC HRM – Hiệu Quả và Tối Ưu
Tavico Hoàn Tất Bàn Giao và Nghiệm Thu Hệ Thống Quản Lý Kho Cho Công Ty Điều Hành Chung Thăng Long
Top 3 ứng dụng quản lý Bất động sản tối ưu hiện nay
Khám Phá Du Lịch Phú Yên 2024 Cùng Tavico
Thông báo về kế hoạch nghỉ dưỡng của công ty Tavico